API explorerChangelog
Overview

Sections

Theme switcher

Overview

Configuration

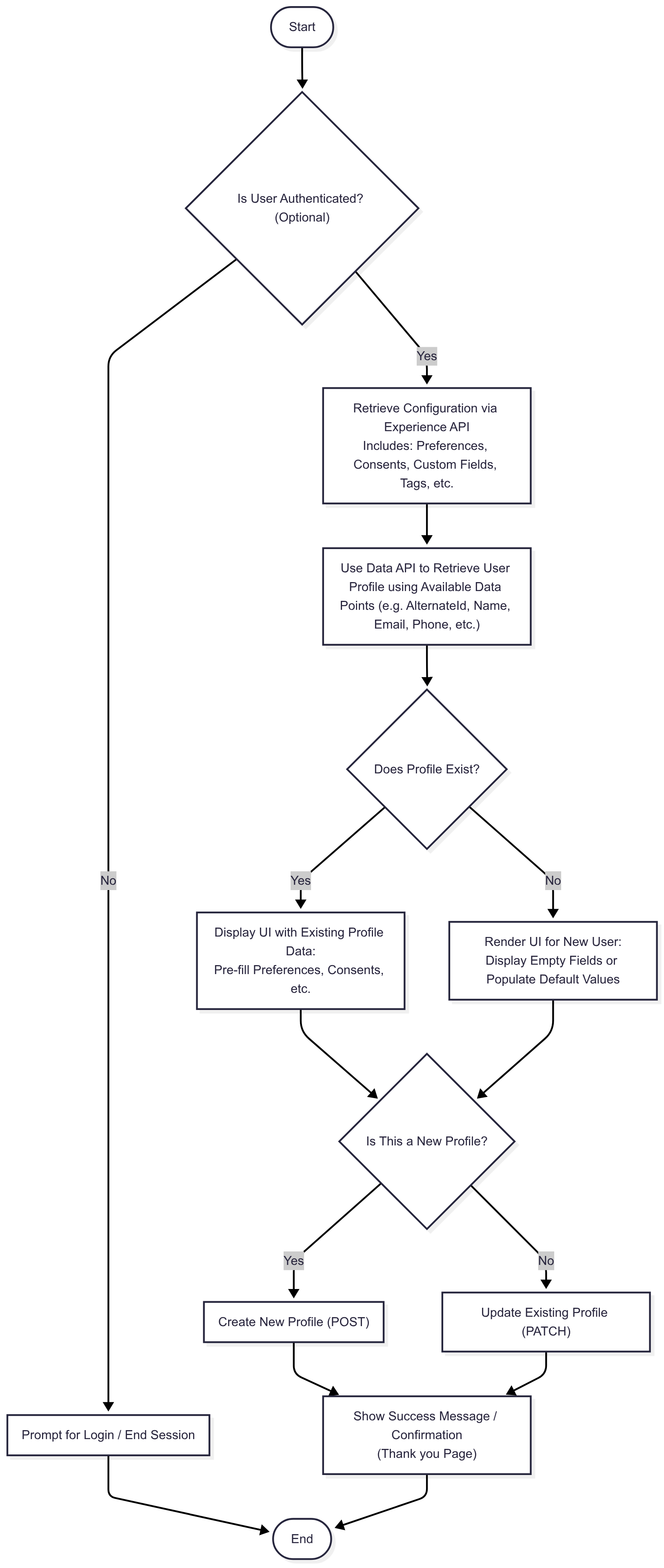
The Experience API's, also referred to as Configuration API's, are a suite of API's purpose-built for retrieving zero-party data configurations to drive highly personalized and relevant customer experiences.

These API's natively support localization and specific query parameters to return custom configurations, consents, preference choices, and other data elements, giving you complete control over your customers' experiences, spanning from micro experiences to full-featured preference centers and everything in between.

These API's are classified as follows:

  • Profile Configuration
  • Preference Configuration

NOTE

Both MyPreferences 2.0 and 3.0 customers utilize the Configuration APIs. However, users of MyPreferences 3.0 must be cognizant about the route discrepancy when using these APIs. The Configuration API along with the Synchronization API are the only API's relevant to MyPreferences 3.0 users, and they can be accessed here.

On this page
  • Overview

Experience API

On this page
  • Experience API

Data API

On this page
  • Data API

Integration API

On this page
  • Integration API

User Management

On this page
  • User Management